行业资讯

(T/DLEPI 001-2020)《污废水处理设施运营要求与分级》团体标准第1号修改单

发布时间:2021-01-15
发表人:
大连市环境保护产业协会
3次浏览


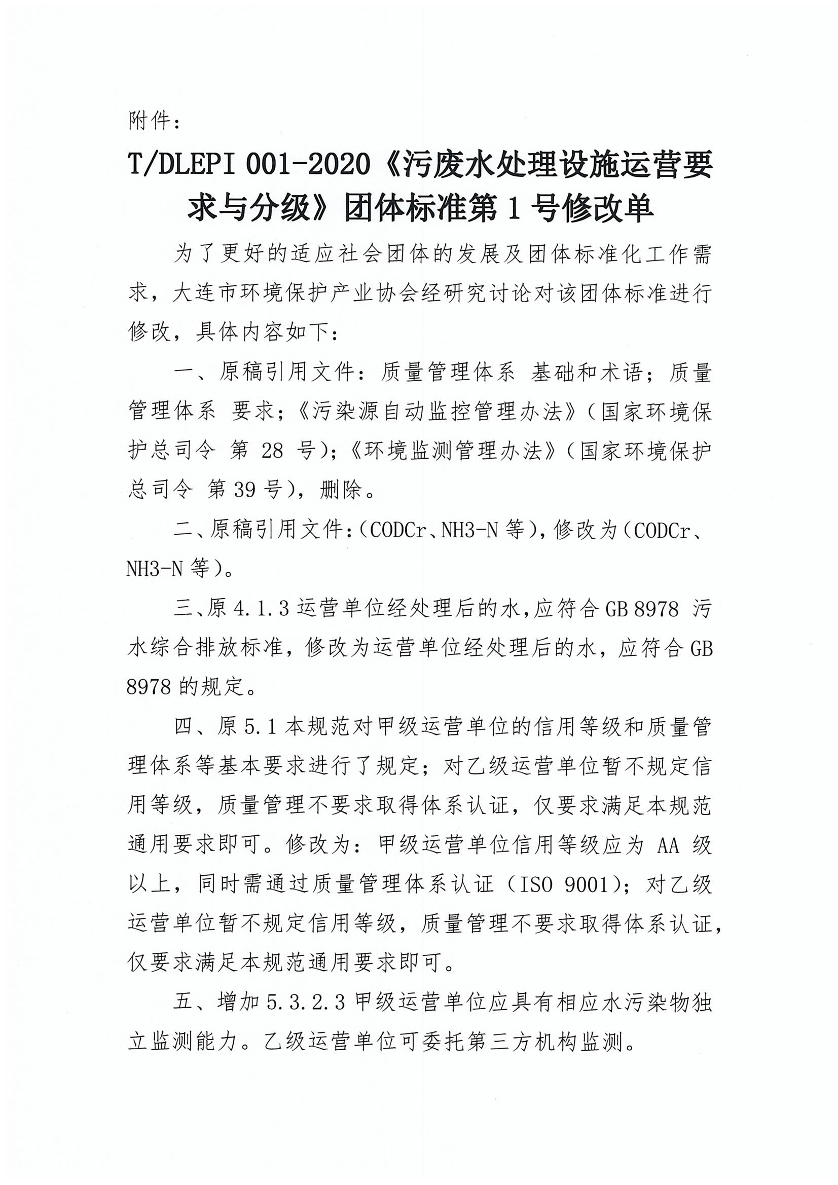
T/DLEPI 001-2020《污废水处理设施运营要求与分级》团体标准第1号修改单经我会审查批准发布。修改单见附件

                                       大连市环境保护产业协会

                                         2021年1月15日

                

关于发布《污废水处理设施运营要求与分级》团体标准修改单的通知.jpg

TDLEPI 001-2020《污废水处理设施运营要求与分级》团体标准第1号修改单.jpg



联系我们
联系电话:17723153218
邮箱:76750231@qq.com
地址:重庆市九龙坡区石桥铺江厦星光汇商务楼
邮政编码:400039